Scegliere la distribuzione Linux eslusivamente in base ai criteri di sicurezza
Le distribuzioni linux sono decisamente più sicure rispetto a Windows, ma non sono invulnerabili ad attacchi hacker e alla sorveglianza di massa. Ci sono delle distribuzioni nel panorama di Linux che sono più sicure di altre in quanto pensate per la sicurezza.
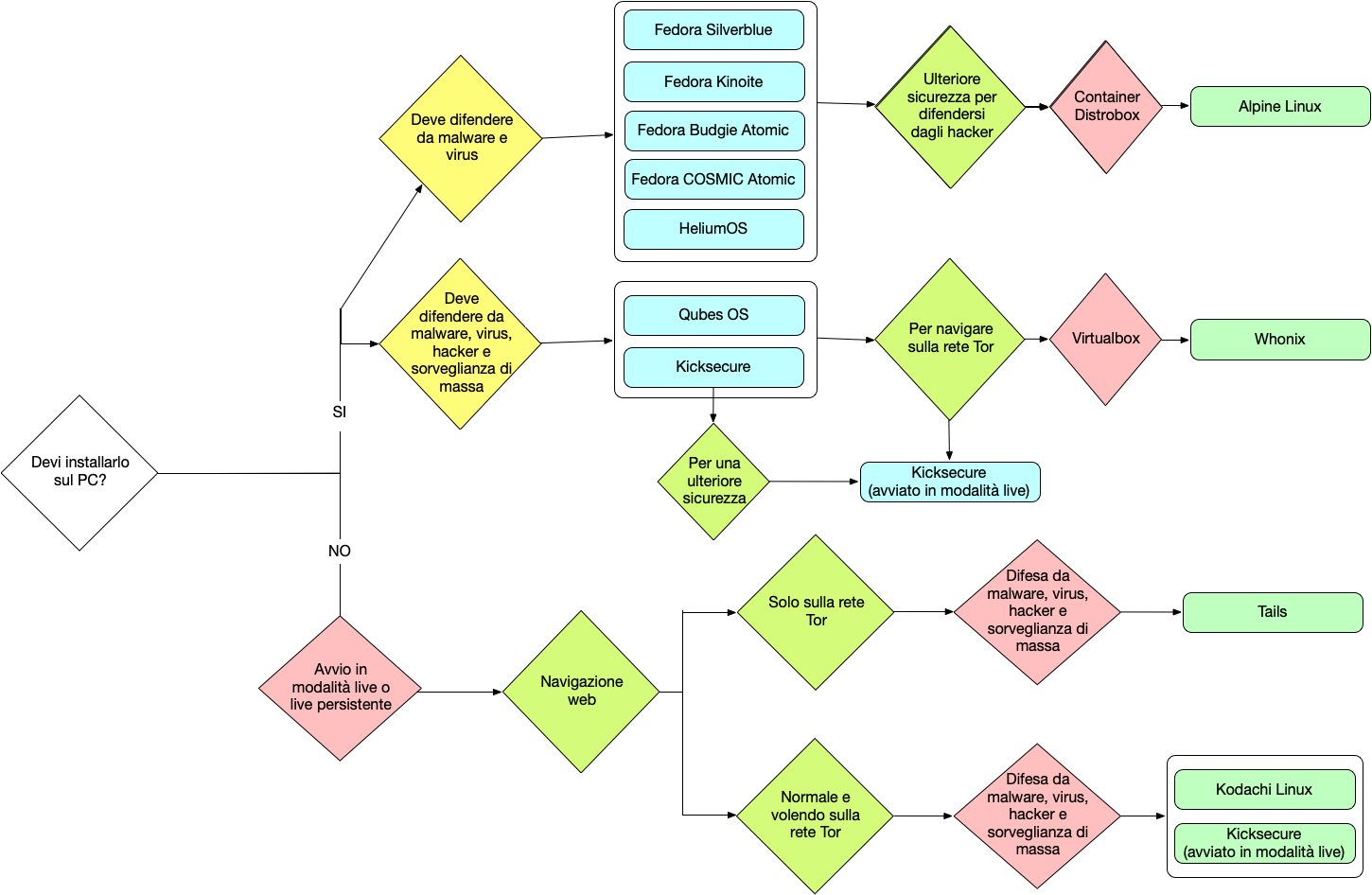
Vediamo in base ai criteri di sicurezza come scegliere la distribuzione linux che fa per voi. Per farvi una idea più precisa di quale distribuzione potrebbe esservi più congeniale osservate il seguente schema:

Se per voi invece la sicurezza e la privacy sono le cose più importanti e vi serve una distribuzione da utilizzare sul vostro PC per lavorare e per le attività di tutti i giorni potete scegliere una ditribuzione immutabile. Queste distribuzioni hanno una sicurezza potenziata in quanto il file system principale è montato in sola lettura impedendo modifiche non autorizzate, quindi rendendolo immune da malware e virus.
Tra le distribuzioni immutabili, quelle derivate da Fedora hanno un livello di sicurezza ancora maggiore, quindi per le attività di tutti i giorni potete scegliere una distribuzione immutabile di Fedora oppure una distribuzione immutabile derivata sempre da Fedora come HeliumOS o Aurora.
Se siete amanti del desktop KDE Plasma potete scegliere Fedora Kinoite che potrete imparare ad utilizzare con la seguente guida:
Se in una di queste distribuzioni volete aumentare la resilienza dagli attacchi hacker potete creare un container di Distrobox in cui installare Alpine Linux.
A questo link trovate i tutorial che spiegano come utilizzare Alpine Linux:
Una distribuzione moderna da prendere in considerazione è anche Nitrux. Nitrux è una distribuzione immutabile incentrata sulla sicurezza e le prestazioni con Hyprland, un compositore Wayland basato su dinamiche “tiling” che sta letteralmente dominando le preferenze degli utenti più avanzati. Di Nitrux ho creato la seguente guida per imparare ad utilizzarla:
Se volete utilizzare una distribuzione da utilizzare sul vostro PC per lavorare e per le attività di tutti e la stabilità e la sicurezza sono per voi le vostre priorità e avete un computer datato potete scegliere GhostBSD oppure NomadBSD. Entrambe sono derivate da FreeBSD e di entrambe ho fatto i tutorial per utilizzarle con facilità:
Una ottima distribuzione per lavorare è anche Omarchy, una distribuzione che integra tecnologie all'avanguardia e offre un'esperienza desktop unica nel suo genere con Hyprland configurato e personalizzato per una usabilità estremamente comoda e funzionale. E' una distribuzione sicura con Btrfs crittografato come file system di default e altre misure di sicurezza attivate di default. E' una distribuzione amata da tanti sviluppatori e utenti perché è estremamente funzionale, ma è anche criticata da altri utenti in quanto integra anche software proprietario che notoriamente non è molto rispettoso della privacy. Questo software proprietario si può comunque rimuovere molto facilmente rendendola così perfetta anche per gli utenti più esigenti.
A questo link trovate i tutorial che spiegano come utilizzare Omarchy:
Una buona scelta può essere anche CachyOS che è una distribuzione performante. Ha il kernel linux-cachyos ottimizzato che utilizza l'avanzato BORE Scheduler per ottenere alte prestazioni. E' anche una distribuzione che è molto incentrata sulla sicurezza. Anche di questa distribuzione ho fatto una guida:
Se invece avete un concetto di sicurezza da professionisti della cybersecurity, per cui non vi accontentate che la vostra distribuzione sia solo sicura e difenda la privacy, ma volete che sia strutturata per resistere agli attacchi di hacker e malintenzionati e volete eludere la sorveglianza di massa allora dovrete ricorrerere a delle distribuzioni nate apposta per questo scopo.
In questo caso se volete installarla sul vostro PC avete due scelte: utilizzare Qubes OS oppure Kicksecure. Di entrambe ho fatto le guide che spiegano come utilizzarle:
Nel qual caso decideste di voler navigare sulla rete Tor con una di queste due distribuzioni installate sul PC potete decidere per farlo con la massima sicurezza utilizzando Whonix. A questo link trovate i tutorial che spiegano come utilizzarlo:
Se avete installato Kicksecure vi viene offerta una possibilità unica, in quanto nonostante Kicksecure sia stato installato sul PC potete avviarlo ugualmente in modalità live permettendovi una completa sicurezza da qualunque modifica non autorizzata al sistema, quindi una protezione totale da malware, virus, hacker e sorveglianza di massa. Quindi potrete in questa maniera navigare nella rete ordinaria o sulla rete Tor con la massima sicurezza.
Sempre in modalità live con lo stesso livello di sicurezza potrete navigare nella rete ordinaria o sulla rete Tor con la massima sicurezza con Kodachi Linux, Cyrethium o Predator-OS. A questo link trovate i tutorial che spiegano come utilizzare Kodachi Linux:
Se invece volete navigare esclusivamente sulla rete Tor e magari anche sul Dark Web la distribuzione che rappresenta l'eccellenza della sicurezza per questo scopo è Tails. La potete utilizzare in modalità live persistente con la massima sicurezza. A questo link trovate i tutorial che spiegano come utilizzarlo: